
PLATFORM
Web App
ROLE
Product Discovery, UI/UX Design
TIMELINE
Oct - Dec 2025
Fagna is a web app and marketplace that helps ordinary people plan unique and memorable events such as weddings or company parties.
Fagna unlocks the connections and knowledge of professional planners by providing planning advice and a great overview of local vendors - venues, dining, entertainers and more.
Most people are overwhelmed when planning large one-off events without professional know-how. Information about potential vendors is fragmented in most markets and it’s tedious to get information about availability or answers to specific questions.
I interviewed two amateur and three professional event planners to learn about their process, challenges and motivations. All interviews except for one were in person. The key research questions were:
I analyzed the responses and categorized the findings into 28 categories using affinity mapping. The responses were very different but the following key findings stood out:

Based on these findings, I decided to focus on the needs of amateur planners and explore ways to help them plan large and complex events, since the knowledge, experience and connections of professional planners are not readily available unless you hire one. The refined problem definition can be summarized in these three statements:
I created two personas, one based on the amateur planner another on the professional planner. Ella is the archetype for the amateur planner.

From this, the vision emerged: A product to help amateur planners access the resources currently only available to professionals. Help them be creative and collaborative and save time on admin or wasteful work. Below are the key features identified, accompanied by a story map suggesting what belongs in an MVP and what would need to be done ASAP (in v1).

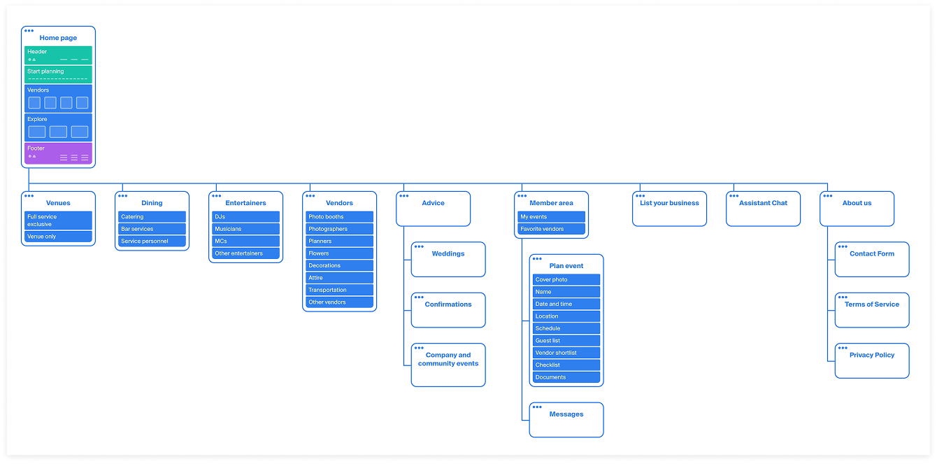
Using card sorting and conversations with 5 qualified users, as well as analysis of key features, i developed a sitemap.The most important decisions were to organize vendors into 4 main categories with concise names, as well as emphasizing browsing and exploration over searching when discovering vendors.

I explored key interactions with user flows and task flows, and then created lo-fi wireframes for key screens.


After receiving some peer feedback on the lo-fi wireframes, I iterated and refined the wireframes to mid-fi, both mobile and desktop.




Based on the research and product concept, I identified the brand values: inspiration, imagination, organization and celebration. I wanted to help event planners get inspiration and create unique events where their imagination and creativity runs free. They also need to stay organized.
The name Fagna is unique and easy to pronounce. It means “to celebrate” in Icelandic.
The colors represent a happy vibe and high energy. The primary color, Sunset Orange, is bright and in your face, yet accessible.

The logo signifies a folder or book (organization) and a symmetric 4-pointed star (creativity, inspiration, magic) appearing from it.

The typeface, DM Sans, is a modern, geometric sans-serif. It is highly readable, scalable and versatile, with a friendly and approachable, yet trustworthy vibe. It perfectly balances neutrality and trust with warmth, friendliness and approachability.

After developing the brand, i designed on-brand UI components, iterated the wireframes and developed them into a hi-fi prototype.




The prototype was tested with 5 users, with mixed technical background and gender, aged 32-53 which is a fit with the age of the user group. The goal of the test was to see if basic tasks related to the product could be completed without friction. They were given the following tasks:
The success metrics were successful completion (no confusion or friction) and completion time (< 60 sec ) for tasks 2 and 3. 3 out of 5 completed all tasks without friction. and tasks 2 and 3 within a minute. Average completion time was 46 and 36 seconds, respectively.
Feedback was generally positive. The greatest source of friction was shortlisting vendors. There was confusion with 3 users about:
The following change and improvements were made to the design and prototype following user testing:
The result is a smooth and usable web app for event planners that has the potential to be the go-to place for vendors and good advice.
Explore, search and filter vendors - venues, dining, performers and services. Get suggestions based on event type and number of guests.
Set up your own events and save vendors that sound like a good fit to it.